qy千亿球友智能

4月1日又一重磅!新型储能项目定额及费用计算调整了!

来源:电网政策

时间:2024-03-29 15:14:53

浏览量:Loading...

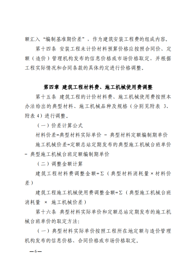
  3月7日,中电联电力工程造价与定额管理总站发布了《新型储能项目定额(锂离子电池储能电站分册)价格水平调整办法》(以下简称为《办法》)。

  《办法》中明确了工程所在地编制基准期价格与定额人工、材料和施工机械台班价格之间的时间差及地区差水平调整;锂离子电池储能电站工程建设预算、结算编制基准期价格水平与定额编制期价格水平之间的价差计算方法。

  新型储能项目定额及费用计算于4月1日起开始试行,试行中若有问题和建议,可以向电力工程造价与定额管理总站进行反馈。


  以下为原文件:

4月1日又一重磅!新型储能项目定额及费用计算调整了!.png

4月1日又一重磅!新型储能项目定额及费用计算调整了!.png

4月1日又一重磅!新型储能项目定额及费用计算调整了!.png

4月1日又一重磅!新型储能项目定额及费用计算调整了!.png

4月1日又一重磅!新型储能项目定额及费用计算调整了!.png

4月1日又一重磅!新型储能项目定额及费用计算调整了!.png

4月1日又一重磅!新型储能项目定额及费用计算调整了!.png

4月1日又一重磅!新型储能项目定额及费用计算调整了!.png

4月1日又一重磅!新型储能项目定额及费用计算调整了!.png

4月1日又一重磅!新型储能项目定额及费用计算调整了!.png

4月1日又一重磅!新型储能项目定额及费用计算调整了!.png

4月1日又一重磅!新型储能项目定额及费用计算调整了!.png

4月1日又一重磅!新型储能项目定额及费用计算调整了!.png

4月1日又一重磅!新型储能项目定额及费用计算调整了!.png

4月1日又一重磅!新型储能项目定额及费用计算调整了!.png

4月1日又一重磅!新型储能项目定额及费用计算调整了!.png

4月1日又一重磅!新型储能项目定额及费用计算调整了!.png

4月1日又一重磅!新型储能项目定额及费用计算调整了!.png

4月1日又一重磅!新型储能项目定额及费用计算调整了!.png

4月1日又一重磅!新型储能项目定额及费用计算调整了!.png

4月1日又一重磅!新型储能项目定额及费用计算调整了!.png

4月1日又一重磅!新型储能项目定额及费用计算调整了!.png

4月1日又一重磅!新型储能项目定额及费用计算调整了!.png

4月1日又一重磅!新型储能项目定额及费用计算调整了!.png

文章来源于网络,如有侵权请联系删除。

友情链接:qy千亿球友智能通信 qy千亿球友智能众合 百度 今日头条 多合一融合终端 整县光伏并网
  • 山东qy千亿球友智能通信科技有限公司
  • 全国服务热线: 0531-59723816

    手机:13864080101

    邮箱:13864080101@126.com

    地址:中国(山东)自由贸易试验区济南片区贞观街988号银丰新能源产业园1号楼17层

    邮编:250000

   c49be2bfb70f262934af57f17cbdd55.jpg

扫码关注
山东qy千亿球友智能官方微信


Copyright 2021山东qy千亿球友智能通信科技有限公司版权所有 鲁ICP备20020223号-4技术支持 云优网络